С 7 по 10 октября в Санкт-Петербурге прошел Петербургский Международный Газовый Форум – 2025. На сегодняшний день это одно из самых авторитетных бизнес-событий газовой индустрии, которое ежегодно собирает ведущих представителей мирового сообщества.

Форум по праву можно назвать уникальным: помимо широкой выставочной программы, ПМГФ из года в год демонстрирует содержательную и актуальную конгрессную часть.
В рамках Форума ежегодно проводится более 90 мероприятий в различных форматах: пленарные заседания, конференции, круглые столы.
За годы работы в ПМГФ в качестве спикеров приняли участие представители российской и зарубежной политической элиты:
- главы профильных министерств
- департаментов и комитетов Правительства Российской Федерации
- представители региональных органов власти
- представители министерств Италии, Германии, Франции, Австрии, Словакии, Чехии, Боливии, республики Нигерия

Все участники форума имели возможность познакомится с деятельностью Губкин Цифры и самостоятельно протестировать его продукты.
Все желающие смогли лично побывать на производственных объектах, посредством:
- Тренажёра по технологическим операциям на малотоннажном заводе по сжижению природного газа
- 3D-симулятора проведения регламентных работ на морской стационарной платформе
- VR-симулятора «Управление беспилотным летательным аппаратом на объектах нефтегазового комплекса» и др.
Отдельного упоминания требует программно-аппаратный комплекс «Тренажёр оператора телеуправляемого необитаемого подводного аппарата тяжёлого рабочего класса».

Благодаря программно-аппаратному комплексу обучающиеся приобретают навыки по:
- управлению ТНПА
- выполнению стандартных операций с помощью 5-ти и 7-ми степенного манипулятора
- ознакомлению с устройством и режимов работы СПД (система подводной добычи) и ППВО (подводное противовыбросовое оборудование)
- анализу влияния внешних условий на управление ТНПА

Данный тренажер включает в себя 4 уникальных сценария:
- Работа с панелью ППВО (подводное противовыбросовое оборудование) – сценарий направлен на ознакомление с конструкцией и выполнение базовых операций управления ППВО
- Обслуживание и замена элементов ПДК (подводный добычный комплекс) –при прохождении сценария осуществляется обслуживание и замена элементов ПДК
- Остроповка и подъём подводных объектов – в данном сценарии производится подъем и спуск подводных объектов с использованием ТНПА
- Поиск черного ящика затонувшего самолета – сценарий тренирует поиск и подъем черного ящика после крушения
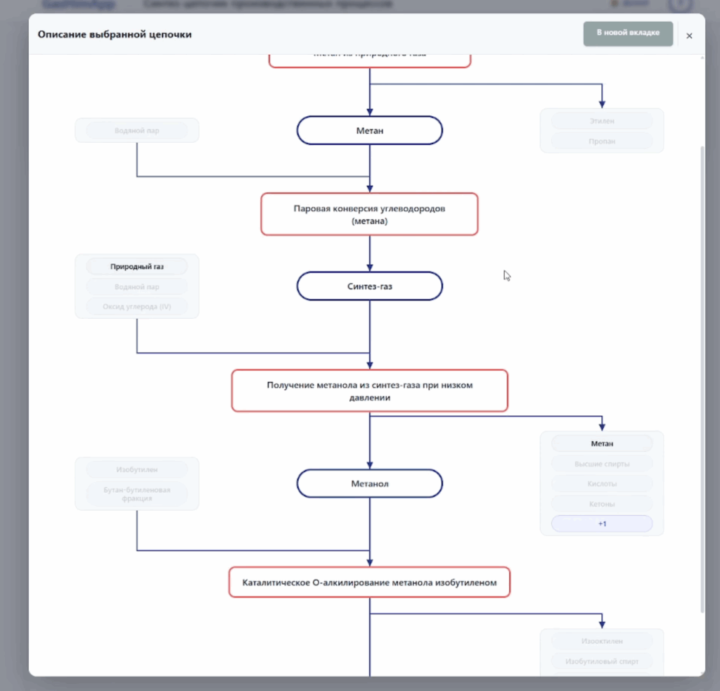
Также, еще одной разработкой Губкин цифры с участием коллектива Университета стал прототип ИАС “Нефтегазохия”, который можно назвать новым подходом по структурированию и применению знаний.

Проект, заключил в себе структуру накопления и обобщения опыта в нефтегазохимии, а именно:
- новая модель междисциплинарной подготовки специалистов
- новая модель концептуального проектирования производств

Форум был наполнен интересными знакомствами, партнерскими взаимоотношениями, познавательными конференциями и деловой атмосферой.
С виртуальным стендом Губкин Цифры можно ознакомиться по ссылке: https://xr.gubkin.ru/3DTours/PMGF2025/index.htm

